您好!欢迎来到中国摩擦密封材料网!
中文
ENGLISH
首页
关于协会
协会简介
协会章程
协会架构
负责人
会员中心
党建工作
支部活动
学习资料
党章党规
协会动态
协会文件
协会新闻
行业新闻
政策法规
国际会展
展会动态
展会回顾
行业工作
绿色发展
科技创新
资料查询
标准查询
会刊资料
联系我们
中国摩擦密封材料网
国际会展
展会回顾
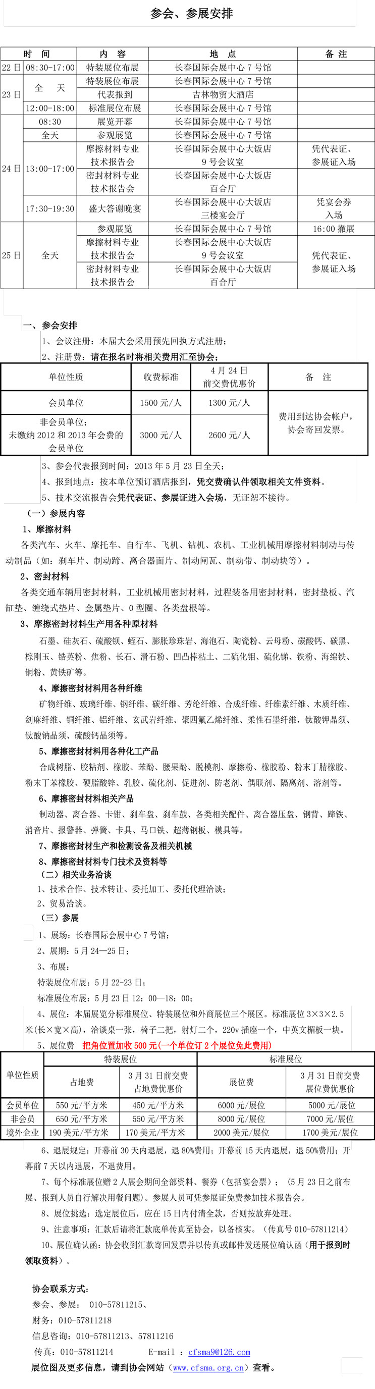
参展参会安排
2018-07-24 来源: